• āđ€āļ‚āđ‰āļēāļŠāļđāđˆāļĢāļ°āļšāļš
  • āļŠāđˆāļ§āļĒāđ€āļŦāļĨāļ·āļ­
  • āđ€āļ›āļĨāļĩāđˆāļĒāļ™āļ āļēāļĐāļē
    • 🇎🇧 āļ­āļąāļ‡āļāļĪāļĐ
    • ðŸ‡ĻðŸ‡ģ āļˆāļĩāļ™
    • ðŸ‡ŪðŸ‡Đ āļ­āļīāļ™āđ‚āļ”āļ™āļĩāđ€āļ‹āļĩāļĒ
    • ðŸ‡ąðŸ‡Ķ āļĨāļēāļ§
    • ðŸ‡ēðŸ‡ū āļĄāļēāđ€āļĨāđ€āļ‹āļĩāļĒ
    • ðŸ‡ŧðŸ‡ģ āđ€āļ§āļĩāļĒāļ”āļ™āļēāļĄ
    • 🇰🇭 āļāļąāļĄāļžāļđāļŠāļē
    • ðŸ‡ēðŸ‡ē āđ€āļĄāļĩāļĒāļ™āļĄāļē
    • ðŸ‡ĩ🇭 āļŸāļīāļĨāļīāļ›āļ›āļīāļ™āļŠāđŒ
    • ðŸ‡đ🇭 āđ„āļ—āļĒ

āļĒāļīāļ™āļ”āļĩāļ•āđ‰āļ­āļ™āļĢāļąāļšāđ€āļ‚āđ‰āļēāļŠāļđāđˆāļ­āļ‡āļ„āđŒāļāļēāļĢāļšāļĢāļīāļŦāļēāļĢāļŠāđˆāļ§āļ™āļ•āļģāļšāļĨāļāđ‰āļēāļ™āđ€āļŦāļĨāļ·āļ­āļ‡ āļ­āļģāđ€āļ āļ­āļ­āļļāļ—āļļāļĄāļžāļĢāļžāļīāļŠāļąāļĒ āļˆāļąāļ‡āļŦāļ§āļąāļ”āļĻāļĢāļĩāļŠāļ°āđ€āļāļĐ [email protected] . [email protected] Facebook āļ­āļšāļ•.āļāđ‰āļēāļ™āđ€āļŦāļĨāļ·āļ­āwww.kanluang-ssk.go.th.āļ—āđ‰āļ­āļ‡āļ–āļīāđˆāļ™āļ™āđˆāļēāļ­āļĒāļđāđˆ āļ­āļēāļŠāļĩāļžāļĄāļąāđˆāļ™āļ„āļ‡ āļŠāļļāļĄāļŠāļ™āđ€āļ‚āđ‰āļĄāđāļ‚āđ‡ā   

 
āđ€āļ‚āđ‰āļēāļ”āļđāļŦāļ™āđ‰āļēāļ™āļĩāđ‰ 188
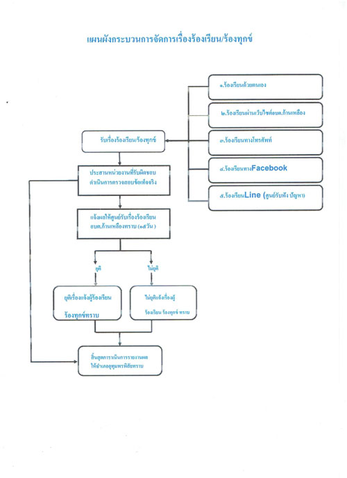
āđāļœāļ™āļœāļąāļ‡āļāļĢāļ°āļšāļ§āļ™āļāļēāļĢāļˆāļąāļ”āļāļēāļĢāđ€āļĢāļ·āđˆāļ­āļ‡āļĢāđ‰āļ­āļ‡āđ€āļĢāļĩāļĒāļ™/āļĢāđ‰āļ­āļ‡āļ—āļļāļāļ‚āđŒ
 

āļĢāļēāļĒāļĨāļ°āđ€āļ­āļĩāļĒāļ”āđ€āļžāļīāđˆāļĄāđ€āļ•āļīāļĄ
View Fileāļ”āļēāļ§āļ™āđŒāđ‚āļŦāļĨāļ”āđ„āļŸāļĨāđŒāđ€āļ›āļīāļ”āļ”āļđāđ„āļŸāļĨāđŒ
 
 
 
 
 
 
 
 


āļ§āļąāļ™ āđ€āļŠāļēāļĢāđŒ āļ—āļĩāđˆ 4 āđ€āļĄāļĐāļēāļĒāļ™ 2569

āļ„āđ‰āļ™āļŦāļē

  • Link āđ€āļ§āđ‡āļšāđ„āļ‹āļ•āđŒāļ—āļĩāđˆāļ™āđˆāļēāļŠāļ™āđƒāļˆ
  • āļ”āļēāļ§āļ™āđŒāđ‚āļŦāļĨāļ”āđāļšāļšāļŸāļ­āļĢāđŒāļĄ
  • āļĢāļ°āļšāļš Online āļ‚āđ‰āļ­āļĄāļđāļĨāļ‚āđˆāļēāļ§āļŠāļēāļĢ
  • ITA
  • āđ‚āļ„āļĢāļ‡āļŠāļĢāđ‰āļēāļ‡
  • āļ‚āđ‰āļ­āļĄāļđāļĨāļœāļđāđ‰āļšāļĢāļīāļŦāļēāļĢ
  • āļ­āļģāļ™āļēāļˆāļŦāļ™āđ‰āļēāļ—āļĩāđˆ
  • āđāļœāļ™āļĒāļļāļ—āļ˜āļĻāļēāļŠāļ•āļĢāđŒāļŦāļĢāļ·āļ­āđāļœāļ™āļžāļąāļ’āļ™āļēāļŦāļ™āđˆāļ§āļĒāļ‡āļēāļ™
  • āļ‚āđ‰āļ­āļĄāļđāļĨāļāļēāļĢāļ•āļīāļ”āļ•āđˆāļ­
  • āļāļŽāļŦāļĄāļēāļĒāļ—āļĩāđˆāđ€āļāļĩāđˆāļĒāļ§āļ‚āđ‰āļ­āļ‡
  • āļ‚āđˆāļēāļ§āļ›āļĢāļ°āļŠāļēāļŠāļąāļĄāļžāļąāļ™āļ˜āđŒ
  • Q&A/āļāļĢāļ°āļ”āļēāļ™āļŠāļ™āļ—āļ™āļē
  • Social network
  • āđāļœāļ™āļāļēāļĢāļ”āļģāđ€āļ™āļīāļ™āļ‡āļēāļ™āļ›āļĢāļ°āļˆāļģāļ›āļĩ
  • āļĢāļēāļĒāļ‡āļēāļ™āļāļēāļĢāļāļģāļāļąāļšāļ•āļīāļ”āļ•āļēāļĄāļāļēāļĢāļ”āļģāđ€āļ™āļīāļ™āļ‡āļēāļ™āļ›āļĢāļ°āļˆāļģāļ›āļĩ āļĢāļ­āļš 6 āđ€āļ”āļ·āļ­āļ™
  • āļĢāļēāļĒāļ‡āļēāļ™āļœāļĨāļāļēāļĢāļ”āļģāđ€āļ™āļīāļ™āļ‡āļēāļ™āļ›āļĢāļ°āļˆāļģāļ›āļĩ
  • āļ„āļđāđˆāļĄāļ·āļ­āļŦāļĢāļ·āļ­āļĄāļēāļ•āļĢāļāļēāļ™āļāļēāļĢāļ›āļāļīāļšāļąāļ•āļīāļ‡āļēāļ™
  • āļ„āļđāđˆāļĄāļ·āļ­āļŦāļĢāļ·āļ­āļĄāļēāļ•āļĢāļāļēāļ™āļāļēāļĢāđƒāļŦāđ‰āļšāļĢāļīāļāļēāļĢ
  • āļ‚āđ‰āļ­āļĄāļđāļĨāđ€āļŠāļīāļ‡āļŠāļ–āļīāļ•āļīāļāļēāļĢāđƒāļŦāđ‰āļšāļĢāļīāļāļēāļĢ
  • E-Service
  • āđāļœāļ™āļāļēāļĢāđƒāļŠāđ‰āļˆāđˆāļēāļĒāļ‡āļšāļ›āļĢāļ°āļĄāļēāļ“āļ›āļĢāļ°āļˆāļģāļ›āļĩ
  • āļĢāļēāļĒāļ‡āļēāļ™āļāļēāļĢāļāļģāļāļąāļšāļ•āļīāļ”āļ•āļēāļĄāļāļēāļĢāđƒāļŠāđ‰āļˆāđˆāļēāļĒāļ‡āļšāļ›āļĢāļ°āļĄāļēāļ“āļ›āļĢāļ°āļˆāļģāļ›āļĩ āļĢāļ­āļš 6 āđ€āļ”āļ·āļ­āļ™
  • āļĢāļēāļĒāļ‡āļēāļ™āļœāļĨāļāļēāļĢāđƒāļŠāđ‰āļˆāđˆāļēāļĒāļ‡āļšāļ›āļĢāļ°āļĄāļēāļ“āļ›āļĢāļ°āļˆāļģāļ›āļĩ
  • āđāļœāļ™āļāļēāļĢāļˆāļąāļ”āļ‹āļ·āđ‰āļ­āļˆāļąāļ”āļˆāđ‰āļēāļ‡āļŦāļĢāļ·āļ­āđāļœāļ™āļāļēāļĢāļˆāļąāļ”āļŦāļēāļžāļąāļŠāļ”āļļ
  • āļ›āļĢāļ°āļāļēāļĻāļ•āđˆāļēāļ‡ āđ† āđ€āļāļĩāđˆāļĒāļ§āļāļąāļšāļāļēāļĢāļˆāļąāļ”āļ‹āļ·āđ‰āļ­āļˆāļąāļ”āļˆāđ‰āļēāļ‡āļŦāļĢāļ·āļ­āļāļēāļĢāļˆāļąāļ”āļŦāļēāļžāļąāļŠāļ”āļļ
  • āļŠāļĢāļļāļ›āļœāļĨāļāļēāļĢāļˆāļąāļ”āļ‹āļ·āđ‰āļ­āļˆāļąāļ”āļˆāđ‰āļēāļ‡āļŦāļĢāļ·āļ­āļāļēāļĢāļˆāļąāļ”āļŦāļēāļžāļąāļŠāļ”āļļāļĢāļēāļĒāđ€āļ”āļ·āļ­āļ™
  • āļĢāļēāļĒāļ‡āļēāļ™āļœāļĨāļāļēāļĢāļˆāļąāļ”āļ‹āļ·āđ‰āļ­āļˆāļąāļ”āļˆāđ‰āļēāļ‡āļŦāļĢāļ·āļ­āļāļēāļĢāļˆāļąāļ”āļŦāļēāļžāļąāļŠāļ”āļļāļ›āļĢāļ°āļˆāļģāļ›āļĩ
  • āļ™āđ‚āļĒāļšāļēāļĒāļāļēāļĢāļšāļĢāļīāļŦāļēāļĢāļ—āļĢāļąāļžāļĒāļēāļāļĢāļšāļļāļ„āļ„āļĨ
  • āļāļēāļĢāļ”āļģāđ€āļ™āļīāļ™āļāļēāļĢāļ•āļēāļĄāļ™āđ‚āļĒāļšāļēāļĒāļāļēāļĢāļšāļĢāļīāļŦāļēāļĢāļ—āļĢāļąāļžāļĒāļēāļāļĢāļšāļļāļ„āļ„āļĨ
  • āļŦāļĨāļąāļāđ€āļāļ“āļ‘āđŒāļāļēāļĢāļšāļĢāļīāļŦāļēāļĢāđāļĨāļ°āļžāļąāļ’āļ™āļēāļ—āļĢāļąāļžāļĒāļēāļāļĢāļšāļļāļ„āļ„āļĨ
  • āļĢāļēāļĒāļ‡āļēāļ™āļœāļĨāļāļēāļĢāļšāļĢāļīāļŦāļēāļĢāđāļĨāļ°āļžāļąāļ’āļ™āļēāļ—āļĢāļąāļžāļĒāļēāļāļĢāļšāļļāļ„āļ„āļĨāļ›āļĢāļ°āļˆāļģāļ›āļĩ
  • āđāļ™āļ§āļ›āļāļīāļšāļąāļ•āļīāļāļēāļĢāļˆāļąāļ”āļāļēāļĢāđ€āļĢāļ·āđˆāļ­āļ‡āļĢāđ‰āļ­āļ‡āđ€āļĢāļĩāļĒāļ™āļāļēāļĢāļ—āļļāļˆāļĢāļīāļ•āđāļĨāļ°āļ›āļĢāļ°āļžāļĪāļ•āļīāļĄāļīāļŠāļ­āļš
  • āļŠāđˆāļ­āļ‡āļ—āļēāļ‡āđāļˆāđ‰āļ‡āđ€āļĢāļ·āđˆāļ­āļ‡āļĢāđ‰āļ­āļ‡āđ€āļĢāļĩāļĒāļ™āļāļēāļĢāļ—āļļāļˆāļĢāļīāļ•āđāļĨāļ°āļ›āļĢāļ°āļžāļĪāļ•āļīāļĄāļīāļŠāļ­āļš
  • āļ‚āđ‰āļ­āļĄāļđāļĨāđ€āļŠāļīāļ‡āļŠāļ–āļīāļ•āļīāđ€āļĢāļ·āđˆāļ­āļ‡āļĢāđ‰āļ­āļ‡āđ€āļĢāļĩāļĒāļ™āļāļēāļĢāļ—āļļāļˆāļĢāļīāļ•āđāļĨāļ°āļ›āļĢāļ°āļžāļĪāļ•āļīāļĄāļīāļŠāļ­āļš
  • āļŠāđˆāļ­āļ‡āļ—āļēāļ‡āļāļēāļĢāļĢāļąāļšāļŸāļąāļ‡āļ„āļ§āļēāļĄāļ„āļīāļ”āđ€āļŦāđ‡āļ™
  • āļāļēāļĢāđ€āļ›āļīāļ”āđ‚āļ­āļāļēāļŠāđƒāļŦāđ‰āđ€āļāļīāļ”āļāļēāļĢāļĄāļĩāļŠāđˆāļ§āļ™āļĢāđˆāļ§āļĄ
  • āļ™āđ‚āļĒāļšāļēāļĒāđ„āļĄāđˆāļĢāļąāļšāļ‚āļ­āļ‡āļ‚āļ§āļąāļāļŦāļĢāļ·āļ­āļ‚āļ­āļ‡āļāļģāļ™āļąāļĨāļˆāļēāļāļāļēāļĢāļ›āļāļīāļšāļąāļ•āļīāļŦāļ™āđ‰āļēāļ—āļĩāđˆ (No Gift Policy)
  • āļāļēāļĢāļĄāļĩāļŠāđˆāļ§āļ™āļĢāđˆāļ§āļĄāļ‚āļ­āļ‡āļœāļđāđ‰āļšāļĢāļīāļŦāļēāļĢ
  • āļāļēāļĢāļ›āļĢāļ°āđ€āļĄāļīāļ™āļ„āļ§āļēāļĄāđ€āļŠāļĩāđˆāļĒāļ‡āļāļēāļĢāļ—āļļāļˆāļĢāļīāļ•āđāļĨāļ°āļ›āļĢāļ°āļžāļĪāļ•āļīāļĄāļīāļŠāļ­āļšāļ›āļĢāļ°āļˆāļģāļ›āļĩ
  • āļāļēāļĢāļ”āļģāđ€āļ™āļīāļ™āļāļēāļĢāđ€āļžāļ·āđˆāļ­āļˆāļąāļ”āļāļēāļĢāļ„āļ§āļēāļĄāđ€āļŠāļĩāđˆāļĒāļ‡āļāļēāļĢāļ—āļļāļˆāļĢāļīāļ•āđāļĨāļ°āļ›āļĢāļ°āļžāļĪāļ•āļīāļĄāļīāļŠāļ­āļš
  • āļāļēāļĢāđ€āļŠāļĢāļīāļĄāļŠāļĢāđ‰āļēāļ‡āļ§āļąāļ’āļ™āļ˜āļĢāļĢāļĄāļ­āļ‡āļ„āđŒāļāļĢāļ•āļēāļĄāļĄāļēāļ•āļĢāļāļēāļ™āļ—āļēāļ‡āļˆāļĢāļīāļĒāļ˜āļĢāļĢāļĄ
  • āđāļœāļ™āļ›āļāļīāļšāļąāļ•āļīāļāļēāļĢāļ›āđ‰āļ­āļ‡āļāļąāļ™āļāļēāļĢāļ—āļļāļˆāļĢāļīāļ•
  • āļĢāļēāļĒāļ‡āļēāļ™āļāļēāļĢāļāļģāļāļąāļšāļ•āļīāļ”āļ•āļēāļĄāļāļēāļĢāļ”āļģāđ€āļ™āļīāļ™āļāļēāļĢāļ›āđ‰āļ­āļ‡āļāļąāļ™āļāļēāļĢāļ—āļļāļˆāļĢāļīāļ•āļ›āļĢāļ°āļˆāļģāļ›āļĩ āļĢāļ­āļš 6 āđ€āļ”āļ·āļ­āļ™
  • āļĢāļēāļĒāļ‡āļēāļ™āļœāļĨāļāļēāļĢāļ”āļģāđ€āļ™āļīāļ™āļāļēāļĢāļ›āđ‰āļ­āļ‡āļāļąāļ™āļāļēāļĢāļ—āļļāļˆāļĢāļīāļ•āļ›āļĢāļ°āļˆāļģāļ›āļĩ
  • āļĄāļēāļ•āļĢāļāļēāļĢāļŠāđˆāļ‡āđ€āļŠāļĢāļīāļĄāļ„āļļāļ“āļ˜āļĢāļĢāļĄāđāļĨāļ°āļ„āļ§āļēāļĄāđ‚āļ›āļĢāđˆāļ‡āđƒāļŠāļ āļēāļĒāđƒāļ™āļŦāļ™āđˆāļ§āļĒāļ‡āļēāļ™
  • āļāļēāļĢāļ”āļģāđ€āļ™āļīāļ™āļāļēāļĢāļ•āļēāļĄāļĄāļēāļ•āļĢāļāļēāļĢāļŠāđˆāļ‡āđ€āļŠāļĢāļīāļĄāļ„āļļāļ“āļ˜āļĢāļĢāļĄāđāļĨāļ°āļ„āļ§āļēāļĄāđ‚āļ›āļĢāđˆāļ‡āđƒāļŠāļ āļēāļĒāđƒāļ™āļŦāļ™āđˆāļ§āļĒāļ‡āļēāļ™
  • āļŦāļ™āđ‰āļēāđāļĢāļ
  • āļ›āļĢāļ°āļ§āļąāļ•āļī
  • āļ§āļīāļŠāļąāļĒāļ—āļąāļĻāļ™āđŒ
  • āļ•āļĢāļēāļŠāļąāļāļĨāļąāļāļĐāļ“āđŒ
  • āļ›āļĢāļ°āļĄāļ§āļĨāļˆāļĢāļīāļĒāļ˜āļĢāļĢāļĄāļŠāļģāļŦāļĢāļąāļšāđ€āļˆāđ‰āļēāļŦāļ™āđ‰āļēāļ—āļĩāđˆāļ‚āļ­āļ‡āļĢāļąāļ
  • āļ™āđ‚āļĒāļšāļēāļĒāļ„āđ‰āļļāļĄāļ„āļĢāļ­āļ‡āļ‚āđ‰āļ­āļĄāļđāļĨāļŠāđˆāļ§āļ™āļšāļļāļ„āļ„āļĨ
  • āđ‚āļ„āļĢāļ‡āļŠāļĢāđ‰āļēāļ‡āļ­āļ‡āļ„āđŒāļāļĢ
  • āđāļšāļšāļŸāļ­āļĢāđŒāļĄāļ­āļ­āļ™āđ„āļĨāļ™āđŒ
  • āļœāļĨāļ‡āļēāļ™/āļāļīāļˆāļāļĢāļĢāļĄ
  • āļĢāļēāļĒāļ‡āļēāļ™āđāļŠāļ”āļ‡āļ‡āļšāļāļēāļ™āļ°āļāļēāļĢāđ€āļ‡āļīāļ™
  • āļĢāļēāļĒāļ‡āļēāļ™āļ•āļīāļ”āļ•āļēāļĄāļœāļĨāđāļœāļ™
  • āļĢāļēāļĒāļ‡āļēāļ™āļœāļĨāļ›āļŽāļīāļšāļąāļ•āļīāļ‡āļēāļ™
  • āļ„āļđāđˆāļĄāļ·āļ­āļ›āļāļīāļšāļąāļ•āļīāļ‡āļēāļ™ āļ­āļšāļ•
  • āļĨāļ”āļ‚āļąāđ‰āļ™āļ•āļ­āļ™āļāļēāļĢāļ›āļāļīāļšāļąāļ•āļīāļ‡āļēāļ™
  • āļĢāļēāļĒāļ‡āļēāļ™āļāļēāļĢāļ›āļĢāļ°āļŠāļļāļĄ
  • āđāļœāļ™āļžāļąāļ’āļ™āļēāļ—āđ‰āļ­āļ‡āļ–āļīāđˆāļ™
  • āđāļœāļ™āļĒāļļāļ—āļ˜āļĻāļēāļŠāļ•āļĢāđŒ
  • āđāļœāļ™āļ›āļāļīāļšāļąāļ•āļīāļāļēāļĢ
  • āđāļœāļ™āļ­āļąāļ•āļĢāļēāļāļģāļĨāļąāļ‡ 3 āļ›āļĩ
  • āļ‚āđ‰āļ­āļšāļąāļāļāļąāļ•āļī
  • āļ‚āđˆāļēāļ§āļ›āļĢāļ°āļŠāļēāļŠāļąāļĄāļžāļąāļ™āļ˜āđŒ
  • āļ›āļĢāļ°āļāļēāļĻāļˆāļąāļ”āļ‹āļ·āđ‰āļ­-āļˆāļąāļ”āļˆāđ‰āļēāļ‡
  • āļ›āļĢāļ°āļāļēāļĻāļĢāļēāļ„āļēāļāļĨāļēāļ‡
  • āļĢāđ‰āļ­āļ‡āđ€āļĢāļĩāļĒāļ™/āļĢāđ‰āļ­āļ‡āļ—āļļāļāļ‚āđŒ
  • āđāļšāļšāļ›āļĢāļ°āđ€āļĄāļīāļ™āļ„āļ§āļēāļĄāļžāļķāļ‡āļžāļ­āđƒāļˆ
  • āļ„āļđāđˆāļĄāļ·āļ­āļ›āļĢāļ°āļŠāļēāļŠāļ™
  • āļĨāļīāļ‡āļāđŒāļ—āļĩāđˆāļ™āļĩāđˆāļŠāļ™āđƒāļˆ
  • āļ‚āđ‰āļ­āļĄāļđāļĨāļžāļ·āđ‰āļ™āļāļēāļ™
  • āļœāļĨāļīāļ•āļ āļąāļ“āļ‘āđŒāđƒāļ™āļŠāļļāļĄāļŠāļ™
  • āļŠāļ–āļēāļ™āļ—āļĩāđˆāļ™āđˆāļēāļŠāļ™āđƒāļˆāđāļĨāļ°āđāļŦāļĨāđˆāļ‡āļ—āđˆāļ­āļ‡āđ€āļ—āļĩāđˆāļĒāļ§
  • āļŠāļ–āļēāļ™āļ—āļĩāđˆāļĢāļēāļŠāļāļēāļĢāļ„āļ§āļĢāļĢāļđāđ‰

āļāļ­āļ‡āļ—āļļāļ™āļŦāļĨāļąāļāļ›āļĢāļ°āļāļąāļ™āļŠāļļāļ‚āļ āļēāļž āļ•āļģāļšāļĨāļāđ‰āļēāļ™āđ€āļŦāļĨāļ·āļ­āļ‡
facebook
banner-17120
āļŠāļēāļĢāļ°āļ”āļĩāđ†āļˆāļēāļāļĻāļēāļĨāļ›āļāļ„āļĢāļ­āļ‡
āļ›āļĢāļ°āļ§āļąāļ•āļīāļāļēāļĢāđ€āļ‚āđ‰āļēāļŠāļĄ
āļ­āļ­āļ™āđ„āļĨāļ™āđŒāļ•āļ­āļ™āļ™āļĩāđ‰ 0
āļ§āļąāļ™āļ™āļĩāđ‰ 0
āđ€āļĄāļ·āđˆāļ­āļ§āļēāļ™āļ™āļĩāđ‰ 0
āđ€āļ”āļ·āļ­āļ™āļ™āļĩāđ‰ 0
āļ—āļąāđ‰āļ‡āļŦāļĄāļ” 0
 
IP:
āļ™āđ‚āļĒāļšāļēāļĒāļ„āļļāđŠāļāļāļĩāđ‰ (Cookies Policy) āļŦāļ™āđˆāļ§āļĒāļ‡āļēāļ™āđƒāļŠāđ‰āļ„āļļāļāļāļĩāđ‰āđ€āļžāļ·āđˆāļ­āđ€āļžāļīāđˆāļĄāļ›āļĢāļ°āļŠāļšāļāļēāļĢāļ“āđŒāđāļĨāļ°āļ„āļ§āļēāļĄāļžāļķāļ‡āļžāļ­āđƒāļˆāđƒāļ™āļāļēāļĢāđƒāļŠāđ‰āļ‡āļēāļ™āđ€āļ§āđ‡āļšāđ„āļ‹āļ•āđŒ āđƒāļŦāđ‰āļŠāļēāļĄāļēāļĢāļ–āđ€āļ‚āđ‰āļēāļ–āļķāļ‡āļ‡āđˆāļēāļĒ āļŠāļ°āļ”āļ§āļāđāļĨāļ°āļĄāļĩāļ›āļĢāļ°āļŠāļīāļ—āļ˜āļīāļ āļēāļžāļĒāļīāđˆāļ‡āļ‚āļķāđ‰āļ™ āļ™āđ‚āļĒāļšāļēāļĒāļāļēāļĢāđƒāļŠāđ‰āļ„āļļāļāļāļĩāđ‰ (Cookies Policy)
āļ›āļīāļ”

āļ­āļ‡āļ„āđŒāļāļēāļĢāļšāļĢāļīāļŦāļēāļĢāļŠāđˆāļ§āļ™āļ•āļģāļšāļĨāļāđ‰āļēāļ™āđ€āļŦāļĨāļ·āļ­āļ‡

LIVE CHAT āļ•āļīāļ”āļ•āđˆāļ­āđ€āļˆāđ‰āļēāļŦāļ™āđ‰āļēāļ—āļĩāđˆ
āđ€āļĢāļīāđˆāļĄāđāļŠāļ—
  • āļžāļīāļĄāļžāđŒāļŦāļ™āđ‰āļēāļ™āļĩāđ‰